メンテナンス
Signpole Maintenance

蛍光灯、モーター等消耗品はご自身で交換することも可能です。 主な商品のメンテナンス方法を記載しておりますので修理時にお役立てください。
また、取付時のよくあるご質問の解決方法についても掲載しています。

※ご注意
メンテナンスは高所作業が伴います。安全に留意して作業を行ってください。
作業する際は地面に下ろす等、安定した場所に製品を置いてください。不安定な場所では作業を行わないでください。
もし難しいとお感じになるようでしたら作業を中止して当社もしくは販売店様にご相談下さい。


いずれかの項目をクリックしてください。別窓が開きます。

作業内容

スタンドサイン 蛍光灯交換
ブラケットサイン 蛍光灯交換
スタンド・ブラケットモーター交換
 
クラシカルタイプ 蛍光灯交換
シグマ、ナビタイプ 蛍光灯交換
ルーナタイプ、リトルタイプ 蛍光灯交換
 
 
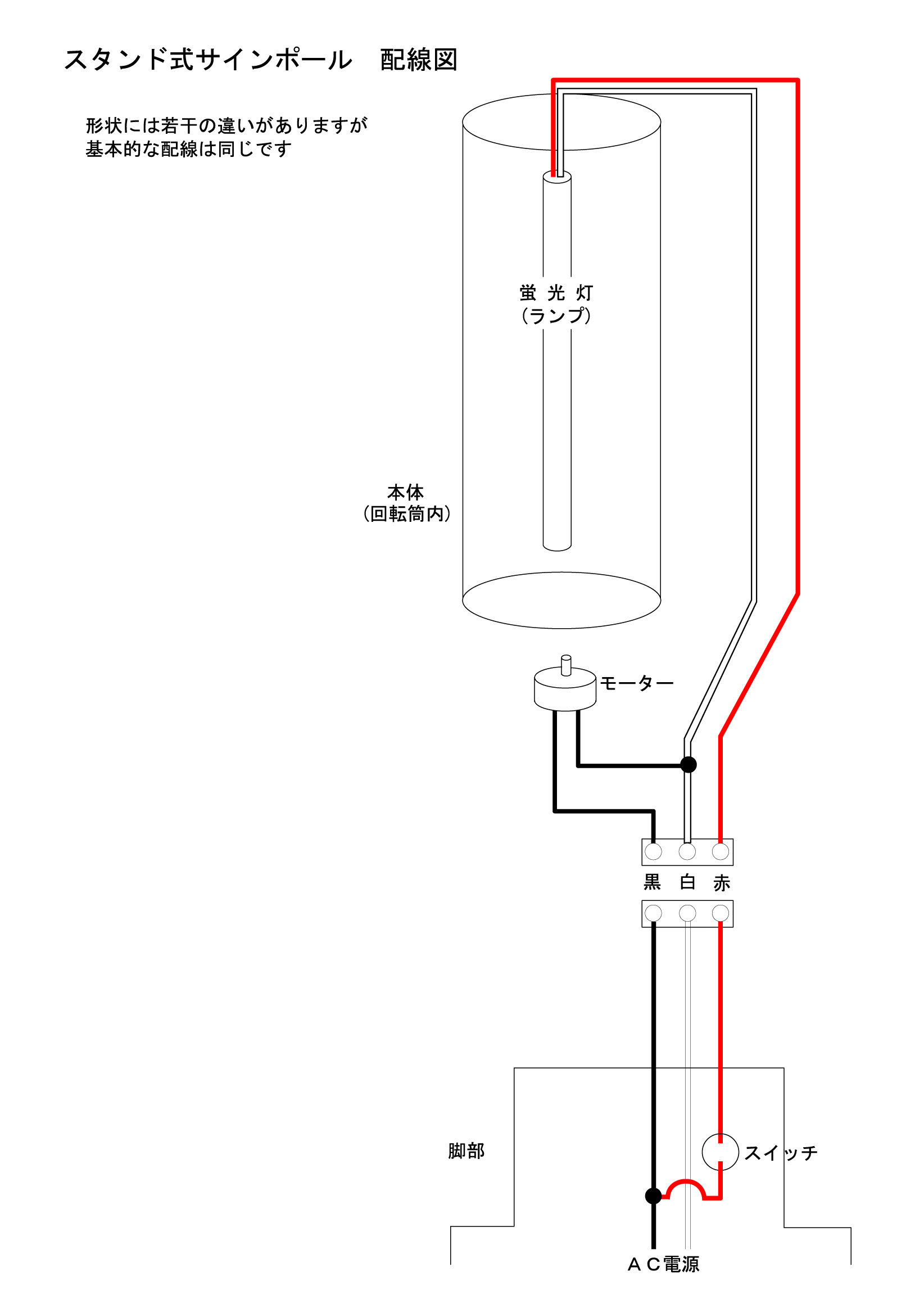
スタンド(3Pタイプ) 配線図
スタンド(4Pタイプ) 配線図
ブラケット(EESW付) 配線図
ブラケット(EESW・カプラー付) 配線図
ブラケット(三本配線:三芯) 配線図
 
 
EESWがうまく作動しないとき
設置後、回転しないとき
ご使用中、サインポールの動きが悪いとき
スタンド接続方法

モーター等各種部品のご入用の際は 弊社もしくはお取引のある販売店様にご相談下さい。


HOME